通知公告

当前位置: 首页  -  新闻动态  -  通知公告  -  正文

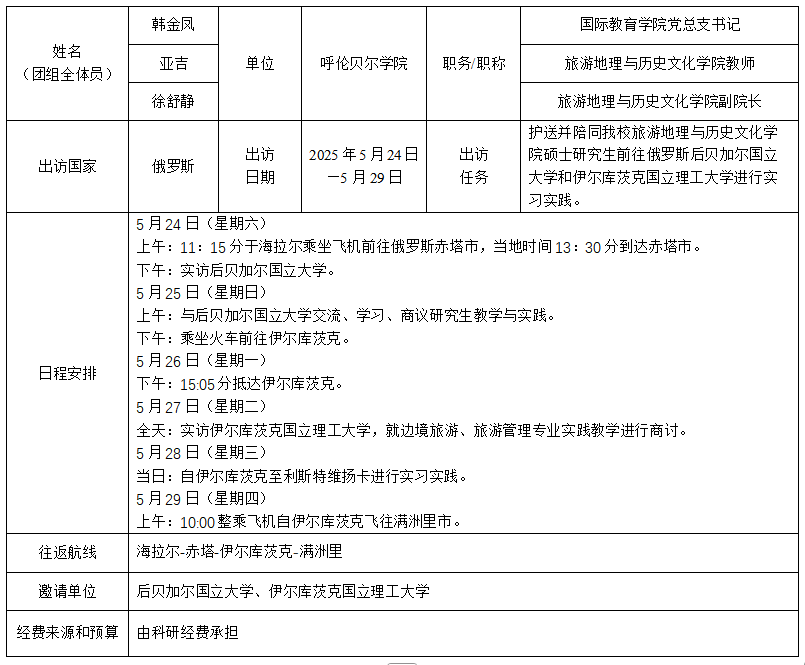
呼伦贝尔学院关于韩金凤同志率团赴俄罗斯执行带领硕士学生实习实践的出访公示

作者:国际教育学院(外事办公室) 来源:国际教育学院(外事办公室) 发布时间:2025-05-14 点击数量:

公示期自公示之日起5个工作日;2025年5月14日—2025年5月20日,凡对上述事项有异议者,请及时以书面或口头形式向国际教育学院(外事办公室)反映。

接待时间:每天8:00-12:00 14:30-15:00

联系电话:0470-3103095/3103096

特此公告

呼伦贝尔学院国际教育学院(外事办公室)

2025年5月14日